凯发k8国际

凯发k8国际 学术研讨

凯发k8国际发布2025年城市旅游休闲集聚区创新十佳案例

2025-05-29 字号:[ ]
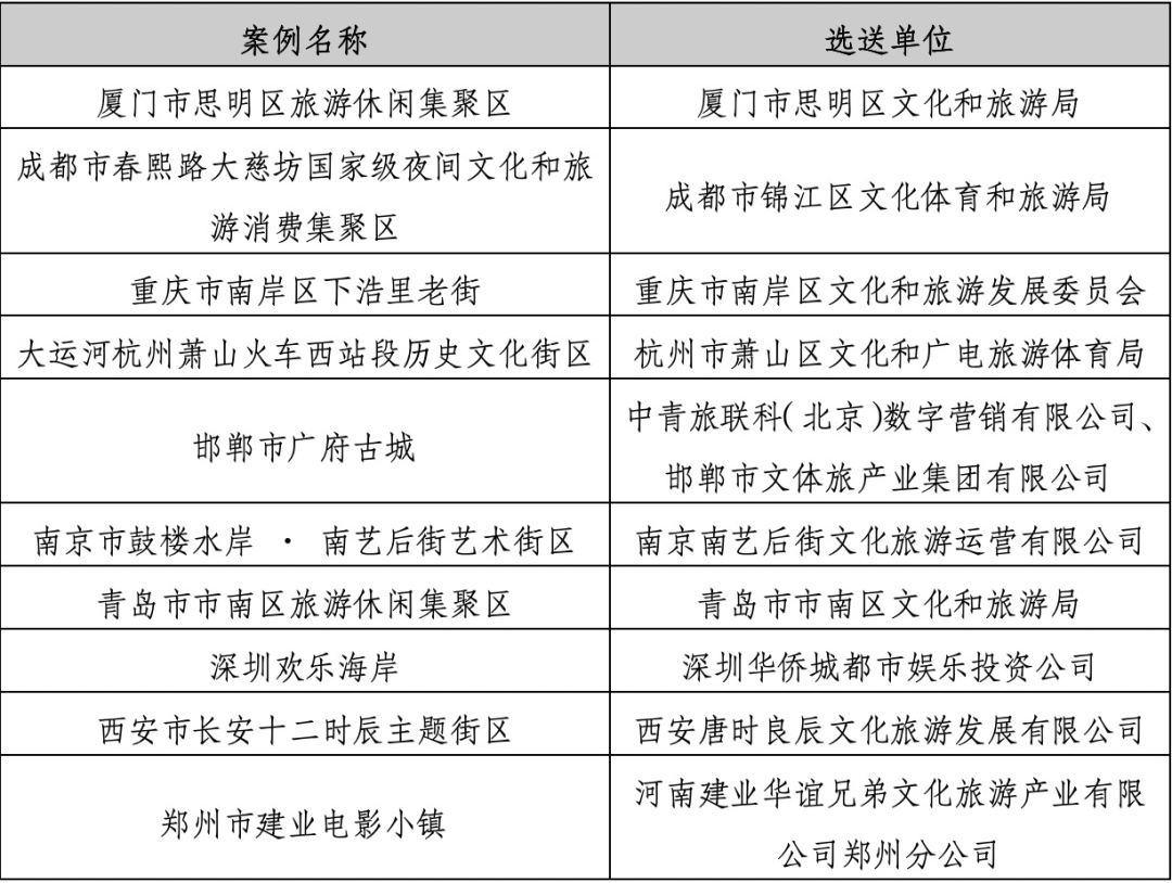
5月16日,2025中国(厦门)休闲旅游大会在厦门召开。凯发k8国际政策与科教所博士后崔昕代表课题组在大会上发布了“2025年城市旅游休闲集聚区创新十佳案例”。名单如下(排名不分先后)。


图片

以下是课题组对2025年城市旅游休闲集聚区创新十佳案例的解读:


图片

图片

图片

图片

图片

图片

图片

图片

图片

图片

供稿|政策与科教研究所
责编|刘鑫
来源|凯发k8国际(文化和旅游部数据中心)
转载请注明来源